連花清瘟膠囊有上百種替代藥 家里囤積 “ 四類藥品 ” 有必要嗎?

近日,武漢市市場監管局發布新冠病毒感染居家治療用藥指引,同時向市民提供新冠病毒感染居家防治可選用藥品目錄。
問:“ 四類藥品 ” 指的是什么?
“ 四類藥品 ” 指的是止咳、退熱、抗生素、抗病毒類藥物。目前,武漢市已調整了線上線下購買 “ 四類藥品 ” 的管理政策,即取消了實名登記上傳購藥信息,不得限制線上線下購買 “ 四類藥品 ” 中的非處方藥物等。
問:目前新冠病毒感染有沒有特效藥?
目前臨床上尚沒有可以治療新冠的特效藥,針對病毒感染大多采取的是對癥治療,通過合理使用藥物來緩解、抑制出現的不適癥狀。
如咳嗽較為嚴重時,可以服用復方甘草合劑等止咳藥;發熱時,可以服用含阿司匹林、對乙酰氨基酚片等退熱藥。
問:家里囤積 “ 四類藥品 ” 有必要嗎?
對于新冠病毒感染引起的呼吸系統疾病,無癥狀者無需藥物治療,如出現發熱、咳嗽等癥狀,可進行對癥處置。
鑒于絕大多數新冠病毒感染者無癥狀,因此家里備置大量的 “ 四類藥品 ”,即止咳、退熱、抗生素、抗病毒等藥物是沒有意義的。
現在市場上能夠對癥治療呼吸道疾病的藥物品種豐富,完全可以保障公眾用藥需求,沒必要盲目囤藥。
問:“ 四類藥品 ” 可以隨便服用嗎?
用于新冠病毒感染對癥治療的退熱、止咳、抗生素、抗病毒這四類藥物,通常用于治療流行感冒,公眾都比較熟悉,但也不可隨便使用。
各種感冒藥主要成分大同小異,隨便服用感冒藥,特別是退熱藥與其他感冒藥同服,會造成藥物累加、超劑量引起藥物的不良反應。
問:連花清瘟有何替代品?
近日,國務院聯防聯控機制發布《新冠病毒感染者居家治療常用藥參考表》,連花清瘟顆粒 / 膠囊在列。
全國各地調整了線上線下購買 “ 四類藥品 ” 的管理政策后,一些藥品出現了一盒難求和漲價的現象。
其實,可替代品種有很多。以連花清瘟為例,類似的中成藥還有上百種。
從中醫原理上講,連花清瘟是治療風熱外感的藥物,也就是說,凡是在說明書上寫明有治療風熱感冒、疏風、清熱、化濕、解毒等作用的中成藥,都能夠緩解新冠病毒感染導致的身體不適癥狀。
因此,不需要拘泥于某個單一藥物,其他很多中成藥如金銀花、金花清感、柴胡口服液、清熱解毒口服液等也可以選用,消費者可到藥店感冒藥專柜選擇或由藥師推薦代替用藥品種。
問:哪些人群退熱不能服用布洛芬?
常用退熱藥有:阿司匹林、對乙酰氨基酚、布洛芬、氨基比林、雙氯芬酸鈉等。用得最多的還是對乙酰氨基酚(即撲熱息痛),多數感冒藥都含有此成分。
近期布洛芬市場較吃緊,只是暫時現象,全國布洛芬產能完全可以滿足市場需求。
需要提示的是,以下四類人群慎用布洛芬:一是嚴重冠心病、心衰病史患者;二是嚴重的消化道潰瘍出血病史患者;三是因慢性病治療,需要聯合使用抗血小板藥物和抗凝藥物的患者;四是嚴重腎功能不全患者。
問:武漢目前 “ 四類藥品 ” 保障情況怎樣?
全市藥店 “ 四類藥品 ” 品種豐富。建議消費者購藥時,一是遵醫囑;二是經藥店藥師推薦購藥;三是無癥狀者不需用藥;四是對某些供求關系較緊張的藥品,可選用替代藥物。
市場監管部門已動員全市零售藥店高度重視 “ 四類藥品 ” 保供工作,依靠駐店藥師化解供需矛盾,做好用藥咨詢服務,對于顧客點購藥品缺貨時,正確引導顧客選擇替代藥品。
全市各級藥品經營企業都需要千方百計滿足全體市民用藥需求。
問:抗原檢測是怎么回事?
判斷病毒是否入侵有三種方式:核酸檢測、抗原檢測和抗體檢測。抗原是病毒的外殼,可以更容易地被檢測到。
與核酸檢測相比,抗原檢測操作更便捷,個人即可自檢;速度更快,結果即檢即出。
缺點是準確性較差,因此抗原檢測僅用于早期篩查,核酸檢測才是 “ 金標準 ”。
我市現有 3 家抗原檢測試劑盒生產企業,日產量可滿足全市三分之二以上人員檢測需求。
問:是否一定要戴N95口罩?
口罩是個人衛生防護的 “ 第一道防線 ”,在應對疫情期間,科學合理佩戴并規范使用口罩是實現有效防護的重要保證。
普通人日常生活中的防護,佩戴普通醫用外科口罩即可,去往人員密集及通風差的密閉場所,有條件的建議佩戴 N95 口罩。
市民朋友日常生活中如去空曠、空氣流動性好的戶外活動,在通風性較好的場所等,佩戴普通醫用外科口罩能阻擋大部分帶有病毒的飛沫進入呼吸道,起到預防病毒、細菌感染的作用。
N95 口罩,其口罩濾料對非油性顆粒物(如粉塵、酸霧、漆霧、微生物等)的過濾效率達到 95% 以上,是防護級別較高的口罩類型。
醫護人員在接觸呼吸道傳染病患者時必須佩戴 N95 口罩;普通群眾如果在醫療機構就醫或陪同就醫、取藥時,探視高齡老年人、嬰幼兒或有基礎性疾病人員時,在商超、公共交通、公共樓宇電梯等人員密集及通風差的密閉場所時,有條件的建議佩戴 N95 口罩,為自己提供更強的保護力。
無論哪種口罩,規范佩戴都非常重要,一定要保證蓋住口鼻,使口罩和臉部保持緊密貼合。
此外,如果長時間外出,最好隨身攜帶備用口罩,4 小時更換一次。
當口罩被分泌物弄濕或弄臟,防護性能降低,建議立即更換。
問 : 市民如果遇到哄抬藥價、不規范標價應如何處理?
廣大群眾和社會各界若發現價格違法行為,請保存好購物憑證、現場圖片等相關證據,并通過撥打電話 12345、12315 等渠道進行投訴舉報。
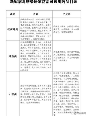
新冠病毒感染居家防治可選用藥品目錄
市民朋友們:新冠病毒感染目前尚無特效藥可治,但對癥治療的方法很多,可供對癥治療的藥品品種豐富,既有西藥,又有中成藥。市市場監管局對全市大型零售連鎖藥店在售的此類藥品進行了收集整理,現予發布。針對新冠病毒感染居家防治,本目錄包含了當前武漢藥品零售市場絕大部分的可選用藥品,市民有需求時可以參考選購,也可在藥店藥師推薦指導下,選購其他未列入本目錄的藥品。
標簽: 連花清瘟膠囊有上百種替代藥 四類藥品 連花清瘟膠囊 金花清感
- 連花清瘟膠囊有上百種替代藥 家里囤積 “ 四類藥品 ” 有必要嗎?
- 13731億斤 我國糧食產量再創新高
- 日本11月國內企業物價指數為118.5 達歷史新高
- 海辰儲能王鵬程:未來五年全球儲能出貨量年復合增長率54%
- 今日國內航線預計執行客運航班量超7000班次
- 南水北調東中線一期工程全面通水8周年 累計輸水超586億立方米-天天熱頭條
- IPO | 上美股份擬全球發售3695.8萬股,預計12月22日在港上市-世界快播
- A股盤前速覽 | 和勝股份、長盈精密等多家公司與寧德時代簽署戰略合作協議-關注
- 上海上美尋求通過香港IPO籌資不超過1.41億美元 預計將于12月22日開始交易
- 機構分析:受寒冷天氣預報影響,美國天然氣價格開盤漲10%-每日熱議
- 中信證券:預計市場步入持續2個月左右的觀察期-每日熱聞
- 晨報《鐵拳7》銷量破千萬 周銷榜SteamDeck四連冠-全球快看點
- 印度航空據悉將簽數百億美元歷史性訂單 訂購多達500架空客和波音飛機
- 《真人快打12》或于2023年發售?暗示半年內公布-速訊
- 南蘇丹衛生部宣布全國暴發麻疹疫情
- Steam周銷榜:V社掌機四連冠 迎半價《2077》上榜-天天熱文
- 《獵天使魔女:起源》容量大小曝光:僅有3.5GB
- 美媒:美聯儲預計于12月中旬再次加息-世界時快訊
- 光明日報刊文:個人養老金釋放制度善意和市場價值-熱文
- Counterpoint:全球智能手機市場2023年同比增長2% 今年換機周期將創歷史新高-今頭條
- 中金:預計明年電影行業將恢復至2019年的85%-世界觀熱點
- 烏克蘭總統澤連斯基與美國總統拜登通電話
- 解構外貿企業“組團出海”:新老朋友紛紛下單“中國制造”
- 據載人航天工程網官博消息,經監測分析,2022年12月12日4時12分左右,長征二號F遙...
- 7500億元特別國債即日發行 體現財政貨幣政策積極聯動效應-當前快看
- R星和《GTA三部曲》開發商解除合作!轉由內部負責-天天滾動
- TGA游戲奧斯卡揭曉,還有好多重磅新作消息!-今亮點
- 新式神情報 | 鏡歸故里,喚鏡重圓-天天熱聞
- 【《互聯網信息服務深度合成管理規定》明確了深度合成服務提供者和技術支持者的哪...
- 【香港沙田馬場舉行國際賽事 入場人數創三年新高】香港11日在沙田馬場舉行國際賽...
- 連花清瘟膠囊有上百種替代藥 家里囤積 “
- 13731億斤 我國糧食產量再創新高
- 日本11月國內企業物價指數為118.5 達歷史新高
- 海辰儲能王鵬程:未來五年全球儲能出貨量年
- 今日國內航線預計執行客運航班量超7000班次
- 南水北調東中線一期工程全面通水8周年 累
- IPO | 上美股份擬全球發售3695.8萬股,預
- A股盤前速覽 | 和勝股份、長盈精密等多家
- 上海上美尋求通過香港IPO籌資不超過1.41億
- 機構分析:受寒冷天氣預報影響,美國天然氣
- 中信證券:預計市場步入持續2個月左右的觀
- 晨報《鐵拳7》銷量破千萬 周銷榜SteamDeck
- 印度航空據悉將簽數百億美元歷史性訂單 訂
- 《真人快打12》或于2023年發售?暗示半年內
- 南蘇丹衛生部宣布全國暴發麻疹疫情
- Steam周銷榜:V社掌機四連冠 迎半價《2077
- 《獵天使魔女:起源》容量大小曝光:僅有3.
- 美媒:美聯儲預計于12月中旬再次加息-世界
- 光明日報刊文:個人養老金釋放制度善意和市
- Counterpoint:全球智能手機市場2023年同比
- 中金:預計明年電影行業將恢復至2019年的85
- 烏克蘭總統澤連斯基與美國總統拜登通電話
- 解構外貿企業“組團出海”:新老朋友紛紛下
- 據載人航天工程網官博消息,經監測分析,20
- 7500億元特別國債即日發行 體現財政貨幣政
- R星和《GTA三部曲》開發商解除合作!轉由內
- TGA游戲奧斯卡揭曉,還有好多重磅新作消息
- 新式神情報 | 鏡歸故里,喚鏡重圓-天天熱聞
- 【《互聯網信息服務深度合成管理規定》明確
- 【香港沙田馬場舉行國際賽事 入場人數創三











